Le protezioni sono adeguate?

Pubblicato: 24 febbraio 2012 Categoria: Altro
Le protezioni sono adeguate?
Generalità

Negli ospedali, nelle cliniche e negli ambulatori ove si eseguono interventi chirurgici, o cure intensive con l’utilizzo di apparecchi elettromedicali, sono richiesti provvedimenti particolari per la protezione dall’interruzione dell’alimentazione elettrica e contro il pericolo di contatti elettrici indiretti accidentali. I provvedimenti da adottare nei locali di chirurgia, anestesia, terapia intensiva sono:

  • alimentazione tramite trasformatori di isolamento;

  • equalizzazione del potenziale e messa a terra.

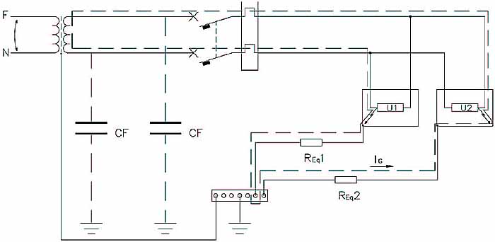
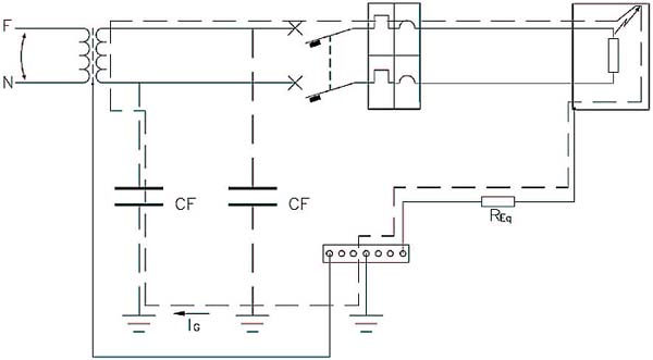
Per realizzare queste protezioni, la norma richiede per i locali di gruppo 2, un trasformatore di isolamento di adeguate caratteristiche, un dispositivo per il controllo dell’isolamento, ed il collegamento delle masse e delle masse estranee al nodo equipotenziale: l’insieme di queste apparecchiature viene chiamato sistema IT Medicale o sistema ITM.

Dal punto di vista elettrico, il sistema IT-M ha un isolamento verso terra, mentre le masse sono collegate a terra, quindi ha le caratteristiche del sistema IT, ma si differenzia da questo perché il trasformatore deve essere di isolamento, i circuiti alimentati dal trasformatore devono avere un’estensione limitata ad un gruppo di locali, inoltre deve essere presente un dispositivo per il controllo dell’isolamento. La figura 1 riporta la situazione di primo guasto a massa (a) e secondo guasto a massa (b) nel sistema IT-M.

Nel caso (a) “primo guasto”, non sussistono particolari problemi in quanto la corrente circolante è molto piccola: infatti il circuito essendo composto da accoppiamenti capacitivi fa sì che la resistenza di isolamento del circuito stesso risulti molto elevata. Pertanto questo metodo di protezione consente di ridurre notevolmente la corrente di guasto e di dispersione, e consente la continuazione dell’esercizio anche in condizioni di primo guasto. Naturalmente è prescritto dalla norma il controllo del valore della resistenza di isolamento verso terra: questo avviene con un dispositivo (vedi figura 3) in grado di inviare un segnale ottico e acustico. In questo caso, il personale dovrà portare a termine le operazioni nel più breve tempo possibile ben sapendo che un eventuale secondo guasto a massa può creare gravi problemi. Nel caso (b) secondo guasto a massa il guasto assume le caratteristiche del cortocircuito ed il sistema elettrico diventa equivalente ad un sistema TN.


Installazione del trasformatore di isolamento

Il trasformatore di isolamento ad uso medicale, installato nei locali di gruppo 2, deve essere conforme non solo alla norma generale per i trasformatori di isolamento Cei En 61558-1 (Cei 96- 3) ma, per quanto applicabile, anche alla norma per i trasformatori d’isolamento da installare nei locali medici Iec 65558- 2-15. Le principali caratteristiche del trasformatore di isolamento medicale sono:

  • deve essere raffreddato ad aria;

  • la tensione secondaria (fase-fase nel trifase) non deve superare 250 V, deve avere isolamento doppio o rinforzato tra gli avvolgimenti, e fra questi e le masse dell’apparecchiatura; tra i due avvolgimenti può essere interposto uno schermo metallico collegato a terra;

  • la potenza di uscita deve essere non inferiore a 0,5 kVA e non superiore a 10 kVA;

  • la tensione di cortocircuito non deve superare il 3%;

  • la corrente a vuoto al primario non deve superare il 3%;

  • la corrente di inserzione (valore di picco) non deve essere superiore a 12 volte la corrente nominale In (valore efficace);

  • la corrente di dispersione tra l’avvolgimento primario e l’avvolgimento secondario non deve superare 3,5 mA;

  • la corrente di dispersione tra l’avvolgimento primario e le masse (schermo, involucro metallico, ecc.) non deve superare 3,5 mA;

  • la corrente di dispersione verso terra dell’avvolgimento secondario e la corrente di dispersione sull’involucro, misurate a vuoto, non deve superare 0,5 mA;

  • il trasformatore deve portare in targa il simbolo prescritto dalle norme.

È consigliabile che il trasformatore d’isolamento medicale sia dotato di un dispositivo di controllo della temperatura. Il dispositivo di controllo deve attivare un segnale in caso di sovratemperatura, senza provocare l’interruzione dell’alimentazione. Il trasformatore d’isolamento medicale può essere installato nel locale fuori della zona paziente o in prossimità del locale stesso.

Secondo la norma Cei 64-8/7 art. 710.413.1.5 per sistemi IT-M occorre un dispositivo di controllo permanente dell’isolamento, mentre il dispositivo di controllo dell’isolamento non è richiesto per il trasformatore che alimenta un singolo apparecchio, senza alcun limite alla lunghezza del circuito (non è più necessario che i cavi del circuito secondario siano multipolari, al fine di eguagliare le capacità verso terra, come era richiesto dalla norma Cei 64-4).

Tra il secondario del trasformatore di isolamento ed il conduttore di protezione deve essere inserito il dispositivo di controllo dell’isolamento. Tale dispositivo deve essere conforme alla norma Cei En 61557- 8 (Cei 85-28) ed avere i seguenti requisiti:

  • l’impedenza interna, intesa come impedenza totale tra i terminali del sistema da controllare e la terra, deve essere almeno 100 kΩ;

  • la tensione di prova, intesa come la tensione tra i terminali di misura, non deve superare i 25 V c.c.;

  • la corrente di prova, che può fluire tra il sistema e la terra, non deve superare, anche in condizione di guasto, 1 mA c.c.;

  • la segnalazione deve avvenire quando la resistenza di isolamento verso terra del sistema IT-M scende a 50 kΩ. Il dispositivo di controllo dell’isolamento deve avere un circuito di prova per verificare se il dispositivo sia in grado di assolvere la propria funzione e di attivare l’allarme;

  • il dispositivo di controllo dell’isolamento non deve essere disinseribile;

  • il sistema di allarme ottico - acustico deve comprendere:

    • una lampada spia a luce verde che indichi il regolare funzionamento;

    • una lampada spia a luce gialla che si illumini quando l’isolamento dell’impianto scende a 50 kΩ; non deve essere possibile spegnere questa spia, o staccarla dalla sua alimentazione;

    • un allarme acustico che suoni quando l’isolamento dell’impianto scende a 50 kΩ; questo allarme può essere tacitato: la lampada spia gialla deve spegnersi e l’allarme acustico tacitarsi quando, eliminato il guasto, è stata ripristinata la condizione regolare.

Il sistema di allarme deve essere installato in uno o più punti, in modo che i segnali ottici e acustici possano essere recepiti dal personale medico presente nel locale o nel gruppo di locali.


content gallery 1
content gallery 1
content gallery 1
content gallery 1