Impianti di illuminazione di sicurezza - Norma UNI 11222 e CEI EN 50172

Pubblicato: 3 maggio 2012 Categoria: Guide e approfondimenti
Impianti di illuminazione di sicurezza - Norma UNI 11222 e CEI EN 50172

Dopo l’ultimo ventennio, nel quale si è verificata una vera e propria invasione normativa essenzialmente orientata sul “come realizzare gli impianti”, ultimamente l’attenzione dei normatori si sta progressivamente spostando sul “come mantenere gli impianti”.
É in questa logica che si inseriscono due novità normative complementari tra loro che riguardano un aspetto, fino ad ora, piuttosto lacunoso degli impianti di illuminazione di sicurezza: le verifiche.

Nell’aprile del 2006 (con validità a partire dal 1 giugno) è stata pubblicata da parte del CEI, l’edizione italiana della norma CEI EN 50172 (l’edizione europea esisteva dal 2004) “Sistemi di illuminazione di emergenza” che riguarda le disposizioni per l\'illuminazione di sicurezza di tipo elettrico in tutti i luoghi di lavoro e nei locali aperti al pubblico e le disposizioni riguardo all\'illuminazione di riserva quando questa viene utilizzata come illuminazione di sicurezza.

Questo documento normativo si va in parte a sovrapporre alla ben nota UNI EN 1838, norma di riferimento per l’illuminazione di emergenza, trattando argomenti comuni, ma toccando anche argomenti non sfiorati dalla EN 1838 come quelli relativi alla manutenzione ed alle prove periodiche da effettuare sugli impianti di illuminazione di sicurezza allo scopo di garantirne l’efficienza operativa.

Tali argomenti vengono però trattati in maniera non troppo dettagliata, ed ecco allora che pochi mesi dopo, siamo in dicembre, esce la norma UNI 11222 dal titolo “Impianti di illuminazione di sicurezza negli edifici – Procedure per la verifica periodica, la manutenzione, la revisione e il collaudo”, nella quale viene indicato cosa deve essere testato, provato, verificato all’interno dell’impianto e quando farlo, demandando alla già citata CEI EN 50172 il compito di definire “come” effettuare queste verifiche. Il documento UNI, infatti richiama spesso il documento CEI (in verità anche articoli che non esistono o sono stati omessi nella versione italiana) quando si tratta di entrare nel dettaglio delle procedure operative di verifica.

Concentriamo la nostra attenzione quindi sulla norma UNI 11222, estraendo di volta in volta ciò che ci sarà necessario dalla CEI EN 50172 (classificazione CEI 34-111).

La prima considerazione che salta all’occhio, leggendo questo nuovo documento UNI, è il tentativo di superare la storica confusione tra verifiche e manutenzione, oltretutto introducendo anche altre due procedure di prova, la revisione ed il collaudo. Facendo un’analogia di carattere medico potremmo sostenere a grandi linee che le verifiche (gli esami clinici) sono i test che permettono di effettuare una diagnosi sull’impianto (sul paziente), mentre la manutenzione potrebbe essere vista come la cura che guarisce (manutenzione ordinaria e straordinaria) o addirittura come la profilassi che permette di non ammalarsi (manutenzione preventiva).

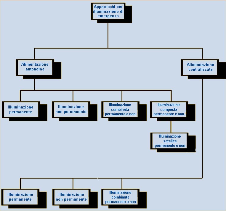
La nuova norma UNI 11222 si applica a tutti gli edifici ed a tutti i tipi di apparecchi per l’illuminazione d’emergenza (fig. 1), sia quelli autonomi nei quali la fonte di alimentazione per la lampada (batteria) è interna all’apparecchio, sia quelli centralizzati nei quali la fonte di alimentazione per la lampada non risiede nell’apparecchio, ma proviene da una sorgente indipendente dall’alimentazione ordinaria (in genere UPS o più raramente gruppo elettrogeno), sia quelli costituiti da apparecchi a controllo automatico (autonomo o centralizzato), nei quali esiste un sistema di prova e/o verifica automatica con segnalazioni poste sull’apparecchio e/o remote; tale sistema di verifica automatica è costituita da componenti e dispositivi quali temporizzatori, rivelatori di corrente, sensori di luce, dispositivi di commutazione, etc., che interconnessi realizzano un sistema che svolge automaticamente le verifiche periodiche degli impianti per illuminazione d\'emergenza e fornisce indicazioni sui risultati di prova. Come già osservato, il documento normativo distingue quattro tipi di controlli dell’impianto, verifica periodica, manutenzione, revisione e collaudo.


content gallery 1